Lack of clarity is a major source of inefficiencies in any project. Whether from lack of a clear scope for each task or an unclear route from start to finish, this opacity hampers your project flow with unnecessary obstacles. This is especially important in the Kanban Method, where maintaining smooth workflows is essential to project success. Mapping out a flowchart makes your process transparent and improves workflow efficiency.
What is a Project Management Process Flowchart?
A project management process flowchart is a graphical aid, designed to visualize the sequence of steps to be followed throughout the project management process. Once your process flow has been developed, it will guide the primary phases of any future projects, from start to finish. Kanban teams can use the flowchart to define the work in progress states and potential verification gates. With this guide in place, your team always know what comes next and your process can function as smoothly and efficiently as possible.
If you haven’t read our piece explaining the project management process, we recommend checking it out before carrying on. It’ll give you the background you need to fully appreciate the value of the flowchart.
Why use a Project Management Process Flowchart?
The purpose of any flowchart is to help visualize required steps – especially important for a project management process. Every flowchart consists of actions, the roles responsible for executing those actions and the inputs and outputs for each step. In addition, the flowchart will also include a record of any documents and other materials required to execute actions.
The goal of the process flowchart is clarity and transparency. The terminology used should be kept simple and free from unnecessary jargon – the steps won’t be clear to new team members if they are full of confusing acronyms. For similar reasons, a flowchart convention should be agreed at the beginning (e.g. a square shape always stands for an action) and used consistently.
Once the project management process flowchart has mapped out the steps of each phase of the project and assigned ownership of responsibilities, everyone fully understands their role, and how they contribute to the whole.
Implementation
The best way to start mapping out your project management process visually is to go back to basics – pen and paper.
First, think about all the different stages of your process. It’s a great idea to have your whole team involved in this stage – they might be aware of steps that are frequently missed! Pay particular attention to any verification or gate actions that can block the workflow until they are resolved.
Secondly, think about the flow from one step to another – are there any points where the path can split? How about if a task fails one of the verification phases, where is it sent back to?
Next, assign ownership of each step. This is particularly important for verification or review phases that can only be done by a single role or decision-maker.
Finally, make sure your flowchart convention is consistent and easily recognizable across the whole diagram.
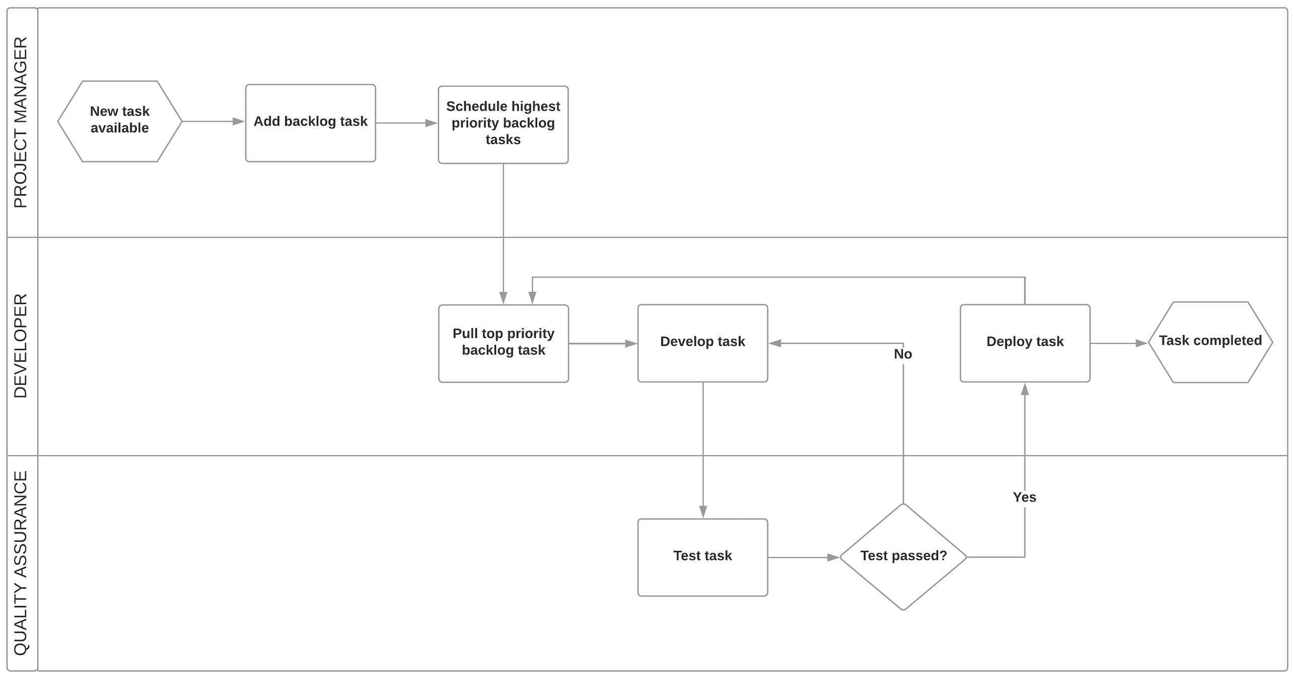
Here’s an example project management process flowchart for a development team:

The convention for this flowchart is:
- Hexagon: Start or end point
- Rectangle: Action
- Diamond: Decision
This makes every process step instantly clear to team members and project managers.
From Project Management Process Flowcharts to Kanban boards
Once your process phases have been visualized like this, it’s easy to transmit them into functional Kanban boards. Here’s the Kanban board for the development team we just looked at:

Creating Your Own
Every company and every team has their preferred method of constructing a flowchart. What’s important is that once a process has been developed, it is visualized, approved and implemented in a flowchart, and then used on every project thereafter.
If you’re managing a remote team, in particular, you will need to use this technique during your development process, since more complex team structures depend on accurate process flow and visualization for success. You can create one with simple blocks in a word document, or use a tailored online service with added functionality and associated cost.
Whichever route you choose, remember that while process flowchart is incredibly useful, it is still only one cog in the larger project management machine. Strategies like project status tracking, or adopting a project management methodology to your project are other ways to further improve your work processes.
Has making a project management process flowchart improved your workflow? What obstacles did you discover in your processes? How well did your flowchart translate to your project stages? Tell us about your experience in the comments.